Background
Hello everyone, I am from Henan RELIABLE Environmental Technology Co., Ltd. As a primary global clean energy source, the safe disposal and high-value resource recovery of solar panels upon reaching their service life represent a core objective shared by all practitioners in the global clean energy recycling industry.
Scrapped solar panels contain recyclable materials such as ultra-clear glass, silicon, silver, copper, and aluminum frames. In the past, such panels were often incinerated or landfilled, leading to significant resource loss and heavy metal pollution. With advancing technology and to meet global circular economy and dual carbon goals, we now have three solar panel recycling processes that promote resource regeneration in photovoltaic components. This creates a true “Empower-Retire-Recycle-Renew-Reborn” green closed-loop cycle—from power generation to smart production—achieving the perfect revitalization of discarded solar resources.
These three processes have all been validated by the market. I will analyze the differences between these three types of solar panel recycling equipment based on investment budgets and production capacity, helping those interested in solar panel recycling avoid unnecessary detours. You can make your selection based on local environmental policies, production volume, and recycling efficiency.
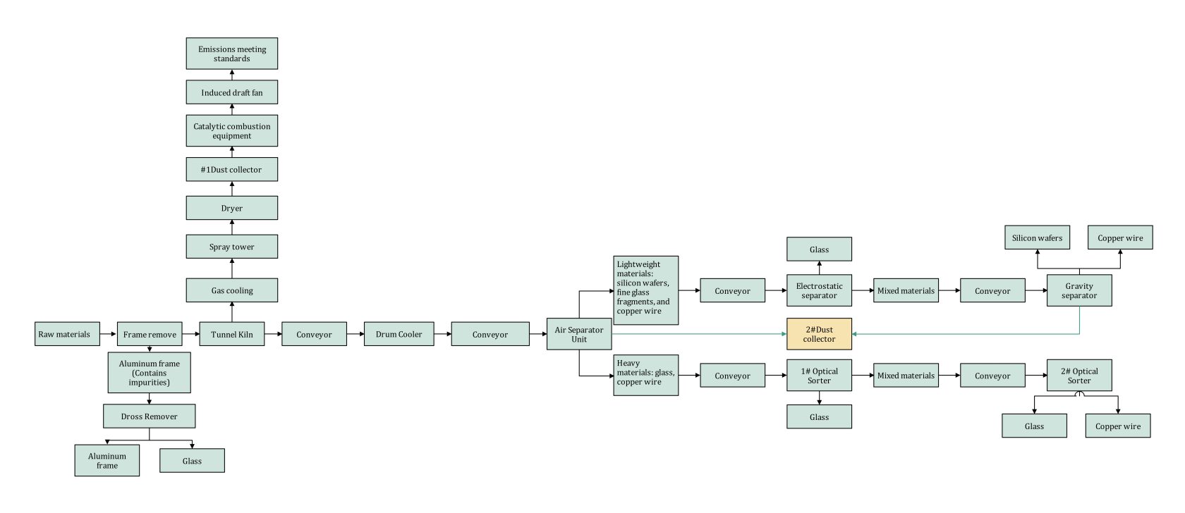
Solar Panel Pyrolysis Recycling
This photovoltaic panel pyrolysis furnace system costs approximately $650,000 and features a high processing capacity. It includes front-end frame dismantling, a central pyrolysis furnace, and back-end sorting of glass, silicon wafers, and solder strips. Once operational, the equipment typically runs continuously except during major maintenance. Its annual processing capacity exceeds 20,000 metric tons.

Solar Panel cracking Recycling
This entire setup, including environmental protection equipment, costs approximately $280,000. Its daily production capacity is around 15 tons. The cracking process involves heating and cooling, which is quite time-consuming. Personally, I wouldn’t recommend it.
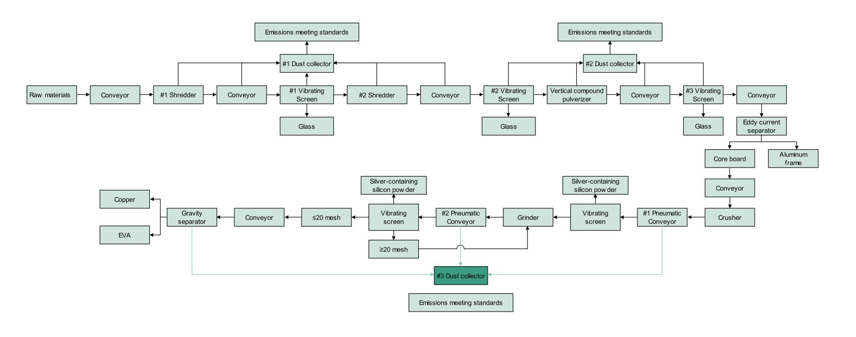
Solar Panel Physical Recycling
Complete equipment sets range from approximately $150,000 to $550,000 USD. Physical recycling methods for solar panels are widely adopted internationally, gaining recognition from numerous clients for their equipment investment efficiency, environmental performance, and recycling effectiveness. The complete system integrates aluminum frame removal, glass separation, and cell crushing/sorting processes with environmental protection equipment to form a fully automated, eco-friendly, and energy-efficient solar panel recycling line. RELIABLE’s solar panel recycling production lines have achieved successful cases in countries including South Korea, Poland, and India, etc.

Conclusion
Considering the three solar panel recycling methods above, there is no inherent superiority or inferiority in the processes themselves—the key difference lies in their suitability for specific application scenarios. We are pleased to share these technologies with everyone, helping our friends avoid unnecessary detours on the path to solar panel recycling. If you are seeking a solar panel recycling facility or have better suggestions, just feel free to discuss them with me.


